欄目:技術文獻
發布時間:2023-08-03美國藥典USP1207[1]最早提出需對容器密封完整性檢查(CCIT),USP 1207系列指導原則對于包裝系統密封性相關研究和評價工作具有較高的借鑒意義。2020年12月21日,國家藥品監督管理局藥品審評中心發布了《化學藥品注射劑包裝系統密封性研究技術指南(試行)》,其重點對注射劑包裝系統密封性檢查方法的選擇和驗證進行闡述,旨在促進現階段化學藥品注射劑的研究和評價工作的開展。國家藥典委員會在2022年發布了“關于征求《中國藥典》藥品包裝系統密封性研究指導原則意見的通知”,該指導原則用于規范和指導我國藥包材密封性完整性工作的開展,為全面保證藥品質量提供有效手段。
目前法規僅要求對熔封的產品(如玻璃或塑料安瓿等)需要100%的密封性檢測,由于包裝組合的復雜性,西林瓶包裝尚無統一成熟的在線CCIT方法,目前大都是實驗室抽檢。
1. 檢查方法
目前常用的檢查法含包裝密封質量檢測的三指法、扭力距法,殘余密封力(RSF)法,泄漏測試中的微生物挑戰法、真空衰減法和壓力衰減法。
目前,還有較多藥企采用傳統的“三指旋蓋法”檢查包裝系統的密封性,常用步驟為以下操作:取30瓶樣品,檢測鋁蓋封口嚴密度。其方法為一手按瓶,另一手的大拇指、實指、中指卡住瓶蓋的邊緣呈三角直力,向一方輕輕擰蓋,以擰不動為合格。此法標準出處可參考《JB/T 20079—2006抗生素瓶液體灌裝壓塞機》[3],但此標準并無關于三指法的具體操作描述,是藥企一種口口相傳、簡易操作方法。
此法操作標準不明確,判斷結果無法通過數據呈現,感性判斷,是否合格會出現因人而異的情況,方法可靠性差。
1.2 扭力距法
藥品GMP指南提出“宜對軋蓋后產品進行取樣,檢查產品密封完好性,如檢測鋁蓋的扭力距”,參考《JB/T20005.4-2013 玻璃輸液瓶軋蓋機》[4]對軋蓋質量提出要求,軋蓋后扎口應光滑無折皺,鎖緊扭力大于2 N·m,合格率大于99%。
實際上,將扭力距標準設定為一個定值是不科學的,國內市場使用的T形膠塞扭力距一般在1.13~2.82 N·m,甚至差的只有0.34 N·m。軋蓋的扭力距應根據不同的包材組件與設備狀況由實際檢測考核確定。同時,扭力距儀在抓取鋁蓋/符合鋁蓋時會附加摩擦力,此摩擦力遠大于“三指法”產生的。因此檢查扭力距時,“抓取”這個步驟已破壞原先的軋蓋后的密封情況,再使用扭力距檢測,軋蓋成品的合格率會下降,檢測結果的可靠性略低[5]。
扭力距法是對整個產品生命周期的一個有效密封的保證,為測試結果提供了數據支撐,降低了檢測人員個體差異導致的結果偏差,可作為三指法的替代方法,用于中間過程檢驗使用。但扭力距不能作為包裝系統密封性的最終判斷結果,仍需CCIT用于最終產品密封性的確認。
USP1207.3中提出,殘余密封力(RSF)測試法是測量西林瓶軋蓋后壓縮力的一種間接方法,適用于玻璃或塑料西林瓶,其有無破壞性的特點。RSF指的是西林瓶軋蓋后,膠塞對鋁蓋產生的應力。應力越大,說明軋蓋越緊;應力越小,說明軋蓋越松。力值示意圖見圖1。
FDA2008年行業指南指出:殘余密封力可以用于穩定性考察時在中期和末期替代無菌試驗。RSF的數據有助于設置西林瓶軋蓋機參數,優化軋蓋工藝,可以預測包裝潛在的泄漏,RSF和CCIT相關聯,共同確保整個產品生命周期的包裝系統的密封性,保障藥品的質量與安全。是西林瓶包裝系統密封質量檢測最常用的檢測方法之一。

圖1 RSF測試應力圖
1.4 微生物挑戰法(浸沒法)
研究表明,剛性包裝上直徑約為0.1μm的孔隙,液體泄漏的風險很小;而直徑約為0.3 μm的孔隙存在微生物侵入的風險。如方法靈敏度無法達到MALL或產品MALL不明確,需進行方法與微生物侵入風險比較研究。
將待測樣品填充無菌促生長的培養基,然后在微生物挑戰前進行培養和目視檢查以確認樣品無菌,將樣品按預定時間浸沒在一定濃度的菌懸液中,在浸沒過程中,樣品可以按預定的時間暴露到預定的真空,然后釋放真空,而包裝按預定時間保持浸沒在常壓下。然后將樣品放置在促生長的條件中培養,通過目視檢查或其他方式檢查包裝內容物是否有微生物生長的證據。也可以將浸沒的待測樣品暴露到正壓條件,或多個真空/壓力循環條件待測樣品泄漏的證據是待測樣品中挑戰微生物的可見生長。
對于激光打孔的5μm陽性對照樣品,微生物可以100%侵入。對于微管植入的5μm陽性樣品,微生物60%可侵入,10μm時,100%侵入。微生物挑戰法屬于概率性的有損測試方法,檢測周期一般需要數周,一般用于佐證定量測試方法,做對比研究使用。
1.5 真空衰減法
真空衰減法作為無損、快速、定量的測試方法,泄漏部位必須有氣體或液體存留。泄漏部位存在液體時,測試壓力需定于蒸汽壓。不適用于含顆粒的懸濁液、乳狀液及微頂空高粘度的液體,此類液體溶液堵塞泄漏通道。不適用于頂空氣體較少的包裝(如真空度<1PA),因氣體較少,在測試時包裝內無氣體流轉至測試腔而引起真空度變化,從而產生假陰性結果[8]。

圖2 真空衰減法示意圖
干燥空氣或惰性氣體壓力源連接到待測樣品中,待測樣品配備有內部壓力監控設備。待測樣品加壓到預定壓力,之后將壓力源和待測樣品隔離。按預定時間監測壓力衰減,壓力衰減超過預先設定的閾值提示容器泄漏。壓力衰減法的泄漏部位必須有氣體存留。產品(尤其是液體或半固體)不得覆蓋潛在泄漏通道。其作為USP1207.2中的定量檢測方法之一,廣泛應用于西林瓶包裝系統的泄漏檢測,尤其是凍干粉樣品檢測。檢出限級別>1.0 ~ 5.0 μm。
壓力衰減法與真空衰減法相結合,基本可以適用于制藥行業的西林瓶藥品包裝密封系統的樣品,滿足CCIT的檢測需求。壓力衰減法測試示意圖見圖3。

圖3 壓力衰減測試曲線圖
2.方法總結
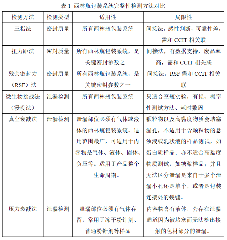
總的來說,我國的西林瓶包裝系統密封完整性檢查研究還處于初級階段。密封完整性的方法各有優劣,需重點關注內容物的形態來選擇合適的檢測方法,確保密封完整性檢查的順利通過。包裝密封質量檢測(Seal Quality Test )和包裝泄漏測試(Integrity Leak Test)共同確保整個產品生命周期的包裝系統密封性,結合使用可加強產品生產過程控制。現針對以上提及的檢測方法的適用性及局限性做對比,見下表1。

[1] USP <1207> Package integrity evaluation-sterile products[S].2016.
[2] USP<1207.3> Package Seal Quality Test Technologies[S].2017.
[3] JB/T 20079—2006, 抗生素瓶液體灌裝壓塞機[S].2006.
[4] JB/T20005.4-2013, 玻璃輸液瓶軋蓋機[S].2013.
[5] 田耀華. 對玻璃瓶軋蓋密封性用扭力矩檢查方法的探討[J]. 機電信息, 2014(26): 18-20.
[6] 王冬偉, 張磊, 張祥龍, 錢承玉. 真空衰減法測試西林瓶藥品包裝的密封完整性[J].中國藥事, 2020, 34(05): 589-595.
[7] USP <1207.2> Package Integrity Leak Test Technologies[S].2017.
[8] 陳江, 王俊蘇, 關天橫等. 注射劑包裝密封完整性檢測技術研究進展[J]. 中國藥業, 2021, 30(02): 5-11.



